事件管理流程是ITIL主要流程之一,它的主要目標是盡快解決日常工作環境中出現的事件,保持IT服務的穩定性,監控事件的發展,并在事件得到解決之后將其關閉。
在ITSM系統中如何應用設計這一流程,我們需要了解一些常見術語

以下是事件流程設計圖:

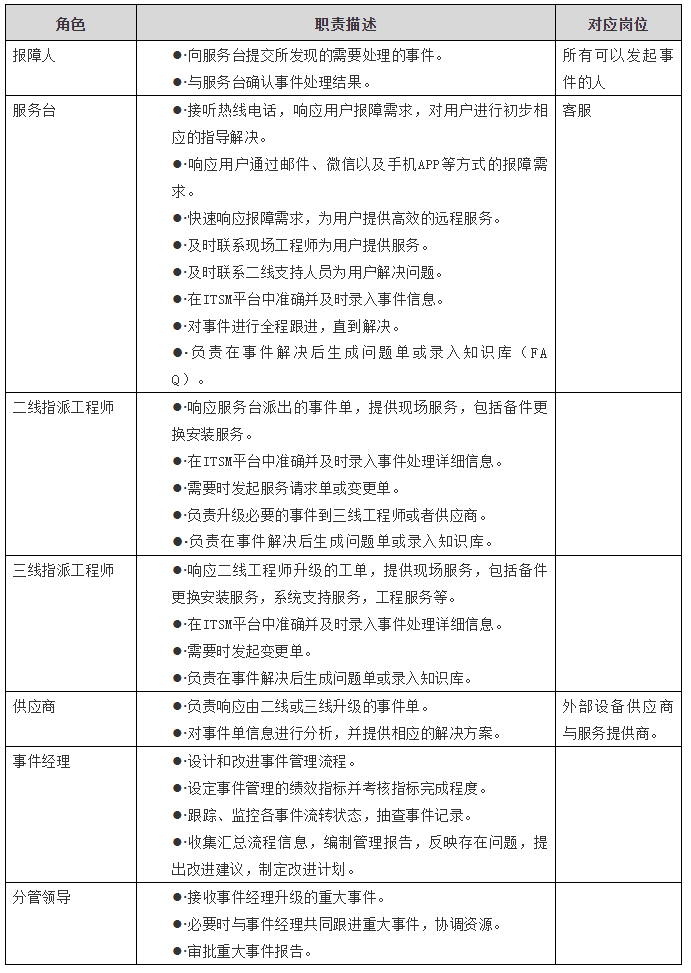
事件流程中的主要角色和職責的說明:

整體流程總共三大階段:識別記錄、調查診斷、解決關閉,各階段詳細說明如下:
一、事件識別與記錄

二、事件調查與診斷

三、事件解決與關閉

要落地實施好事件流程需要考慮的重要原則策略:
1. 所有已識別的事件都要被記錄,所有事件都有整體責任人(服務臺受理者),指派責任人(二線相關條線的主要負責人或受理人),以及當前執行人(具體負責該事件處理人),升級對象(三線或供應商)。
2. 事件首次響應的服務臺(客服人員)負責在平臺中記錄此事件的詳細信息,并進行初步支持,并作為此事件的最終負責人,負責跟蹤事件處理的整個過程直至事件解決,以確保事件處理過程有專人及時跟進;
3. 原則上所有事件需要經過服務臺。監控所發現的事件暫時不經過ITSM系統進行管理;
4. 若因情況緊急無法及時記錄時,可進行事后補單,但補單時間不得超過12小時;
5. 原則上,所有事件首先指派給二線,如事件指派不準確或正好遇上交接班時間,該事件可在二線團隊中做轉派。如需要進一步支持,再由當前指派人升級給三線,二線三線都可以聯系供應商解決,但只有三線可以進入ITSM系統操作(供應商不納入ITSM使用者行列),當事件升級到三線后,二線的當前執行人仍為該事件的當前責任人。
6. 原則上,服務臺、事件經理、指派工程師可根據實際情況對事件分類、分級等信息進行調整。
7. 服務臺人員應在事件解決后2個工作日(48小時)內與報障人聯系并關閉事件。如果報障人收到通知,且在2個工作日(48小時)內未對事件處理結果未提出異議,默認事件報告人接受結果,事件可關閉;
8. 導致事件發生的根本原因未知,或者事件重復發生,以及發生了重大事件,指派人都應提交問題管理流程查找根本原因,以期找到解決方案和預防措施;
10. 所有指派責任人都有義務根據事件處理情況更新相關知識庫。
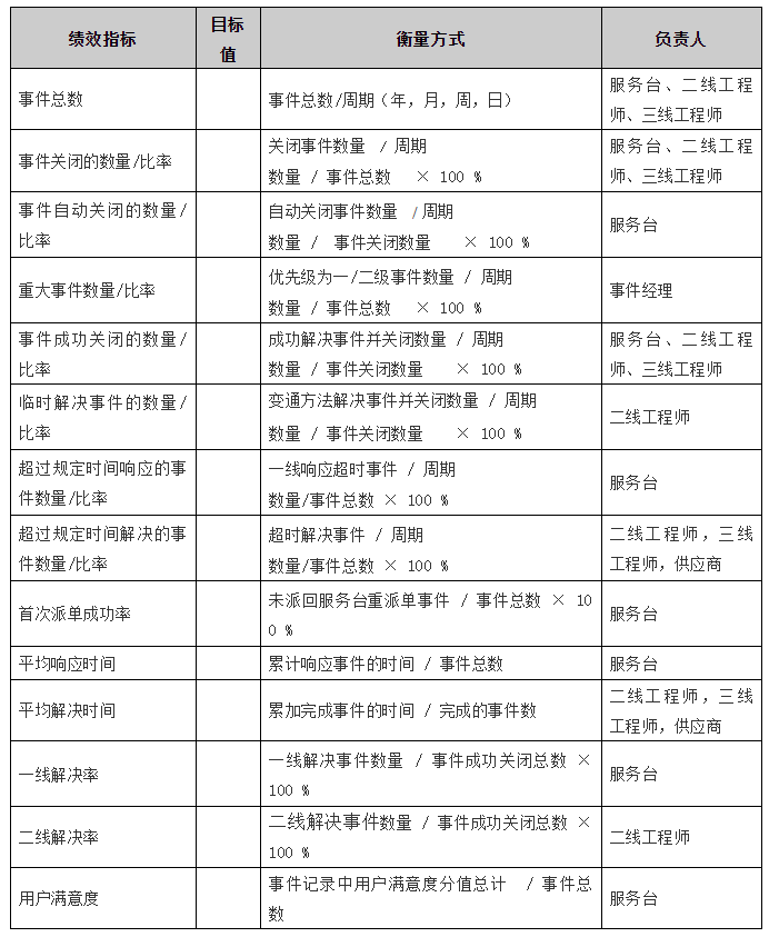
最后看看考核事件流程質量的一些關鍵績效指標:

